
職工小發明,創造大效益

陜煤建設洗選煤運營公司檸條塔運營項目部:提升自身素質,服務精品煤質

建設集團召開2019年職稱評審領導小組第一次會議

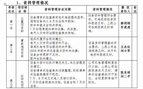
陜煤建設掘進公司:生產經營行不行 讓數據來說話

陜煤建設川耀公司赴陜西著名餐飲企業袁家村考察學習

陜煤建設物資公司積極進行市場走訪與調研

陜煤建設辦公室系統禮儀培訓干貨滿滿 收獲多多

陜煤建設掘進公司:80后走上領導崗位讓“鐵軍”建設后勁足

陜煤建設掘進公司:“強 巧 慧 嚴”四步走促掘進鐵軍健康發展

陜煤建設路橋分公司全面深化BIM技術推廣學習

陜煤建設澄合分公司十五部巧用互聯網加強溝通與協調

陜煤建設洗選煤運營公司:金杯銀杯不如顧客“口碑”

陜煤建設天工公司風險防控工作組深入基層走訪調研見實效

陜煤建設韓城分公司將學習培訓進行到底

智慧泊車公司現場調研立體車庫

陜煤建設銅川公司第五項目部運用新工藝助力施工生產

陜煤建設路橋分公司:扎實推進市級文明工地創建

陜煤建設天工公司多舉措規范設備物資管理上臺階